K3NG CW KEYER PROJECT
This project began when my good friend Andre ZS2ACP advertised looking for a K3EL Winkey in early 2017. His advertisement was seen by Henry Chamberlain ZS1AAZ, who was dabbling with Arduino Amateur Radio-related projects. Henry had seen a design for a keyer published by Anthony Good, K3NG. He contacted Andre with an offer to build one of these keyers, which Andre gratefully accepted. The keyer was then posted to me (at Andre's request) and after studying the documentation I configured the keyer for Andre, setting it up in it's Winkey-compatible status. Subsequent testing and implementing on Andre's computer system proved that this keyer works perfectly with softare that supports a Winkey - for a fraction of the price! I was so impressed with this unit that I contacted Henry (who is also an old friend) and arranged a board for myself! Henry very kindly made this keyer board for me, and I arranged an Arduino Mega2560 for it via the internet. I added a few wires, some plugs and sockets and a potentiometer, and I have a working Winkey-compatible keyer!!
The K3NG CW Keyer is based on the Arduino architecture. We have used the Mega2560 board as the foundation of the project as it can handle ALL the many options of the Keyer - if you utilise a minimal option set, the Uno board can also be used.

The Arduino Mega2560 Board
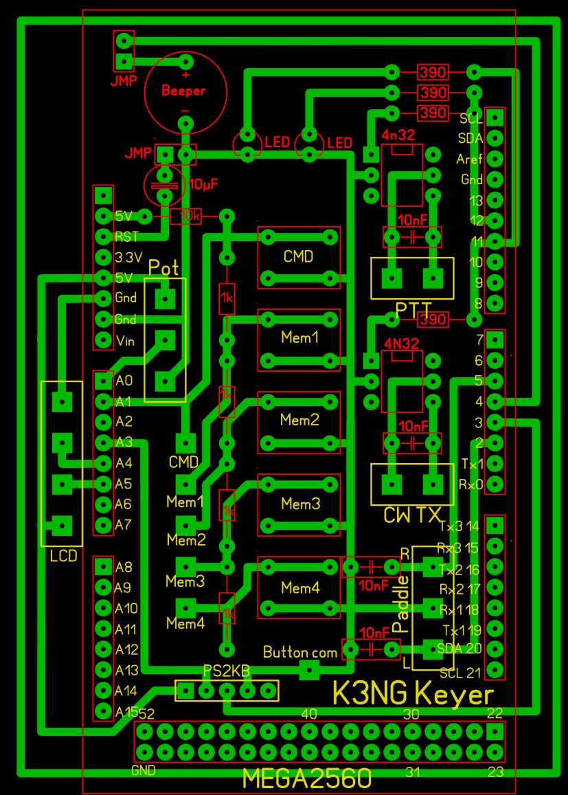
The Keyer itself is a Shield board fitted to the Arduino. A full-sized image can be downloaded here

My Keyer Shield board, with leads attached.
I am using the PS/2 keyboard, paddle connector, potentiometer and Key connections.
There are still connection pionts available for an LCD display, external push buttons and PTT
Other programmable options include switchable sidetone, external speaker and several others.
For additional options and how to connect them (as well as extremely useful construction tips), see KF4BZT's excellent website
Full details on the K3NG Keyer software can be found here : https://blog.radioartisan.com/arduino-cw-keyer/
I would suggest Bookmarking this page and referring here often! This page gives detail on how to configure the software.
There are a LOT of options to go through!!
The K3NG software used on my board can be downloaded HERE
At
the recommendation of ZS1AAZ, I used the Arduino 1.6.5 software to
program my Mega2560. Whilst this is not the latest version, Henry
reckons that it works best!
This can be downloaded from the Arduino site by clicking HERE and scrolling down to the 1.6.5 version!
The next stage of my project is to mount the keyer in a decent enclosure. More to follow when this is done!
Thank you for viewing this page - hopefully you will be encouraged to assemble your own Keyer!!
73 de BARRY ZS2EZ